官网首页
艺高简介
招生简章
名师风采
文化教师
艺术教师
校园风采
教学风采
校园环境
学校新闻
精彩视频
教育资讯
联系我们
当前位置:
官网首页
教育资讯
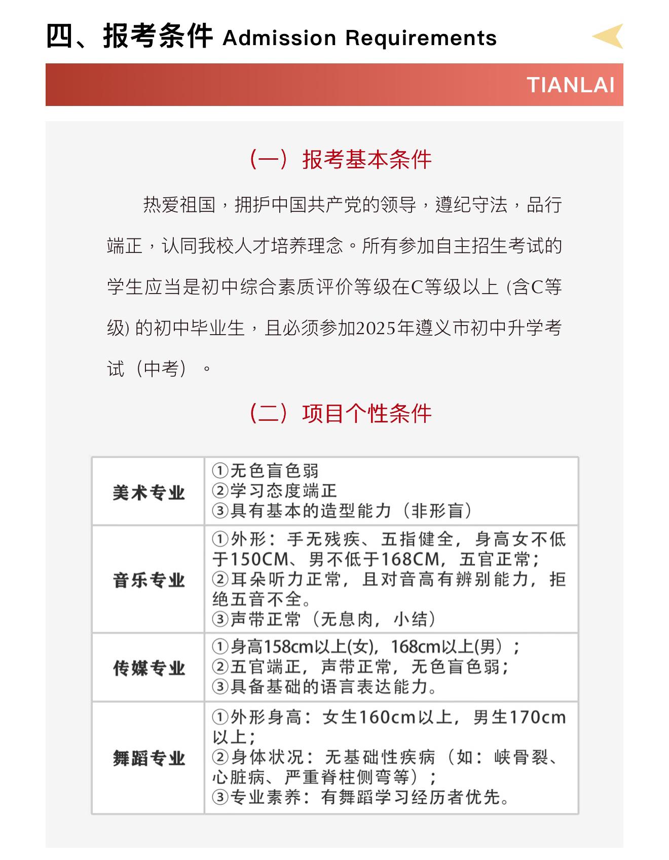
天籁艺高 | 2025年自主招生简章
发布人:
撰稿:
摄影:
发布时间:
2025年07月12日
点击数:
2 次
[打印文章]
[添加收藏]
更多
上一篇:
重磅发布 | 遵义天籁艺术高级中学2025年招生简章
[ 12-01 ]
下一篇:
遵义天籁艺术高级中学2025年自主招生入围考生名单公示
[ 12-02 ]
学校新闻
更多>>
择校必看!|遵义天籁艺术高中自主招生政策解读会邀您参加
详情
择校必看!|遵义天籁艺术高中自主招生政策解读会邀您参加
04-29
行走中的课堂 | 北纬27°湄潭茶海研学行
04-12
学雷锋树新风 立榜样促成长|我校开展2026年文明礼貌月系列活动
04-04
探秘黔北特色高中|遵义天籁艺术高中开放日 重磅预约!
03-31
热烈祝贺遵义市“美润未来”艺术工作室第四次研训活动在遵义天籁艺术高级中学顺利举办
03-30
遵义天籁艺术高级中学:文艺双轨育英才 | 艺路同行筑梦来
03-25
十八而志·百日为征 | 遵义天籁艺术高级中学2026届高三百日誓师大会圆满举行
03-04
校园开放日|2月1日起,我们不见不散!
01-29
教育资讯
更多>>
报到注册 | 遵义天籁艺术高级中学高2025级新生报到注册须知
详情
报到注册 | 遵义天籁艺术高级中学高2025级新生报到注册须知
07-21
中考志愿填报指南 | 遵义天籁艺术高级中学2025年中考志愿填报问答
07-17
遵义天籁艺术高级中学2025年自主招生入围考生名单公示
07-14
天籁艺高 | 2025年自主招生简章
07-12
重磅发布 | 遵义天籁艺术高级中学2025年招生简章
07-12
中考志愿填报 | 遵义天籁艺术高级中学中考志愿填报十问十答
11-07
注意!53所院校校考正在报名中!
04-23
喜讯!这些艺术类院校2023年扩招明显!
04-23
Copyright 2017 yearnedu.com Inc. All Rights Reserved. 郑州育人教育集团备案/许可证编号:
豫ICP备16026588号